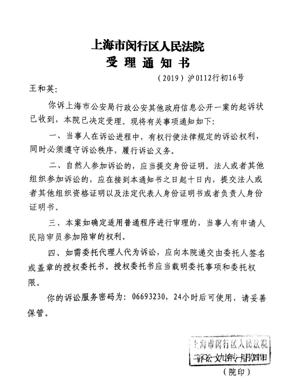
2019年1月9日,公民王和英对湖南株洲董瑶琼因“泼墨”被送精神病院一是所做的信息公开案,终于收到上海市闵行区法院的受理通知。
最初在去年8月1日本人就向上海及株洲等地相关部门要求关于此案的信息公开内容。上海市公安局在没有公开所需内容的同时,告知本人该向浦东分局索要相关信息。依言递交信息公开申请,然浦东分局称不属于公开范围,此乃属信访范畴!
株洲方面只字未回。在此情形下本人辗转上海及株洲各中级人民法院递交起诉状,皆被退回:电话通知该向区法院起诉。本人又依言分别向上海市闵行区、静安区、及株洲天元区法院重新补交诉状。
半月前,闵行区法院电话告知诉讼请求不完全,应修改后再重新寄诉状,本人再次依言向上海市两家法院重新递交诉状。
今天,终于收到闵行区法院的受理通知书,此案有了一个新的进展。在此本人诚邀两位律师与我一起参与诉讼。
王和英 手机: 18210898908

